Overview
Xpert app, a responsive mobile application that provides users with resources to seek insight and counsel from a Career Advancement professional.
01 Define
Xpert App is an adaptive mobile app that offers users the resources to gain advice and guidance from a Professional Development expert. This is accomplished via weekly conversations focused on obtaining counsel for career advancement.
Tools
Project Timeline:
Stakeholders
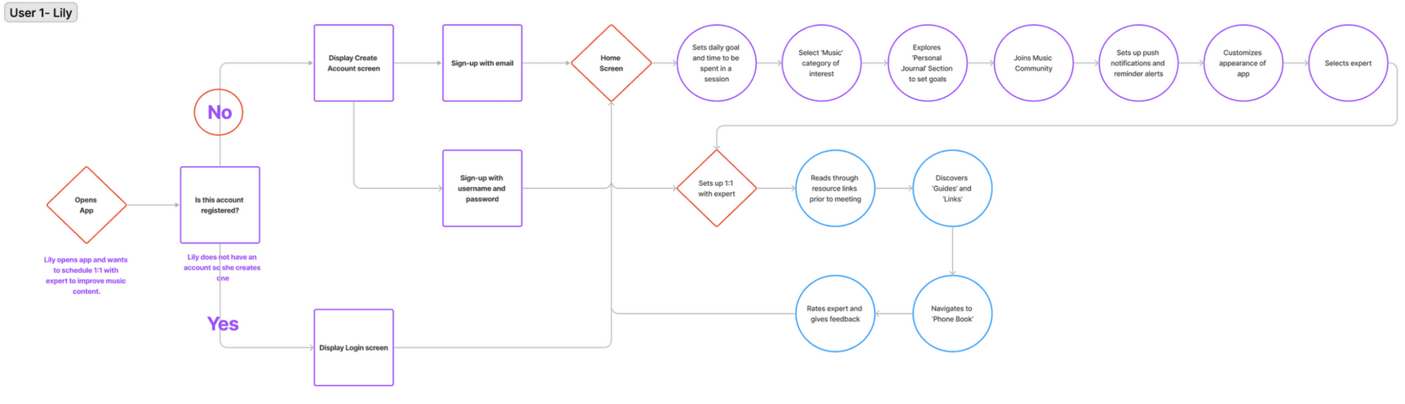
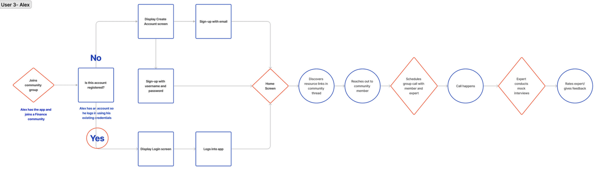
Onboarding
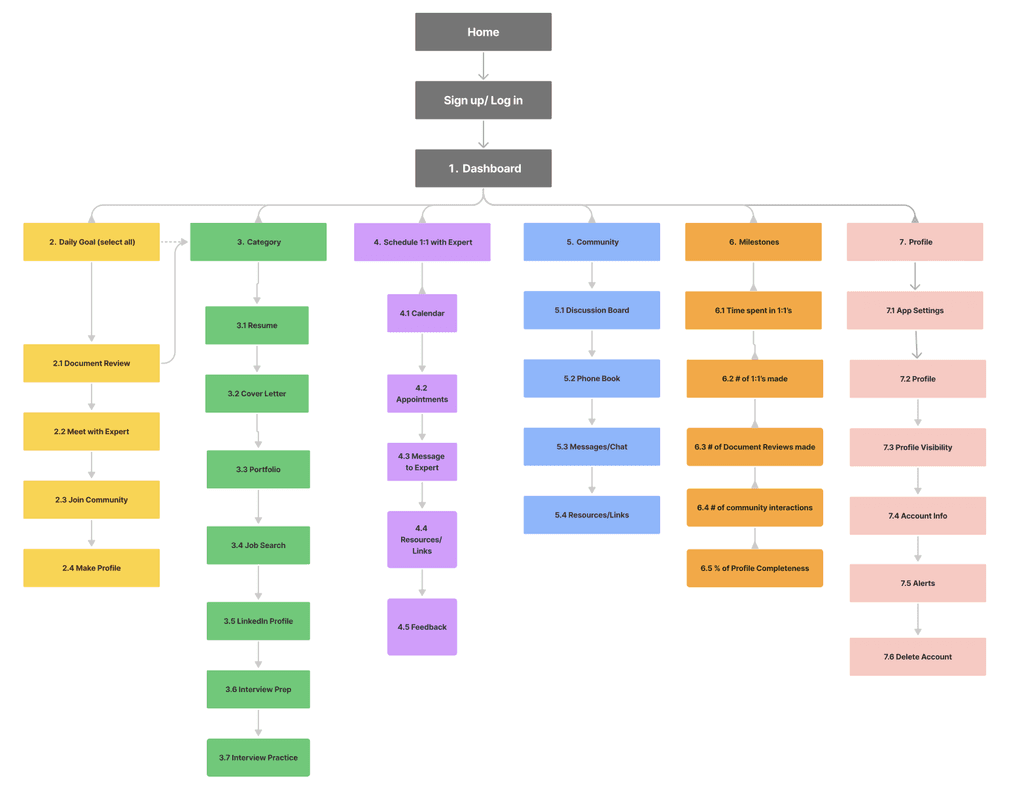
Main Screen
02 Research
80% of participants seek credible career experts to help advise and guide them in their professional endeavors. The suggested features support the goal of empowering users to be equipped with the right tools and resources to succeed.
Competitive Analysis
In order to understand how Xpert mobile app compares against existing rivals in the industry like 'Quora' and 'Reddit', I conducted a competitive and S.W.O.T examination.
Free to use
Variety of features
Overly stimulating amount of information
Curated content/threads
Free to use
Basic UI
Intuitive navigation
Communities
Threads/Feed





















